意昂2新闻

当前位置: 首页 > 关于我们 > 意昂2新闻 > 正文

公司举办“拥抱新时代”——西电老员工纪念马克思诞辰200周年暨《共产党宣言》发表170周年经典诵读比赛决赛

日期:2018-05-28 点击数: 来源: 意昂2

                                (通讯员 张鹏伟)5月26日上午,“拥抱新时代”——西电老员工纪念马克思诞辰200周年暨《共产党宣言》发表170周年经典诵读比赛决赛在C楼232教室举行。本次活动由意昂2主办,马克思主义基本原理(以下简称“原理”)课程组负责承办。公司党委副书记刘建伟教授出席活动并讲话。活动特邀意昂2教学督导戎毓春教授、“基础”教研室宋义霞教授领衔评委阵容,原理教研室主任田朝晖主持本次活动。

      
     
         决赛的参赛队伍节选了《共产党宣言》、《在马克思墓前的讲话》、毛泽东《为人民服务》、《星星之火,可以燎原》、习近平《不忘初心,继续前进》等段落,还有队伍自创诗词和毛泽东经典诗词组合朗诵。在上周初赛的基础上,遴选出了20支参赛队伍参加本次决赛。今天的各支参赛队伍在衣着、配图、配音等形式方面做了精益求精的包装,在语音、语调、感情投入等内容方面做了进一步的打磨和提升。相比初赛,决赛队伍展现出了更高的竞技水平,争夺也更加激烈。比赛过程中,同学们认真投入,感情饱满,很好地把握了节奏韵律,加上动听的配乐,给在场观看的师生带来了一场充满马克思主义思想魅力的视听盛宴。
 
   

 


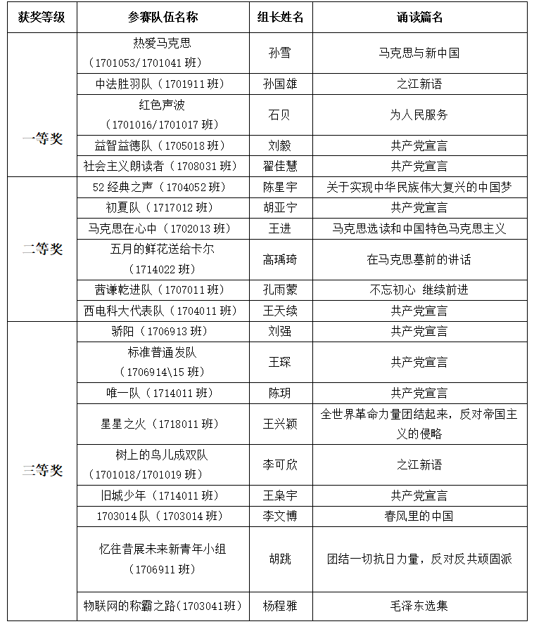
        经过3个小时激烈的角逐和评委们的认真评审,各支决赛队伍的获奖结果如下:
 

 
 
        通过举办本次活动,纪念了科学社会主义的创始人马克思诞辰200周年和科学社会主义的纲领性文献《共产党宣言》发表170周年。进一步推进了习近平新时代中国特色社会主义思想和十九大精神的“三进”,增强了思想政治理论课的生动性和实效性,进一步丰富了校园文化生活,增强了老员工对马克思主义历史和理论的认同感,增强了做“三有”西电人的责任感。本次活动为意昂2“红五月”系列活动画上了圆满的句号。
 
  
 

上一篇:公司硕士研究生党支部党建创新项目获得立项

下一篇:公司经理李刚教授当选为陕西省社会科学界联合会第五届委员会常务委员

关闭